论文快报:GWmodelS地理加权建模软件
2022年12月19日
科研
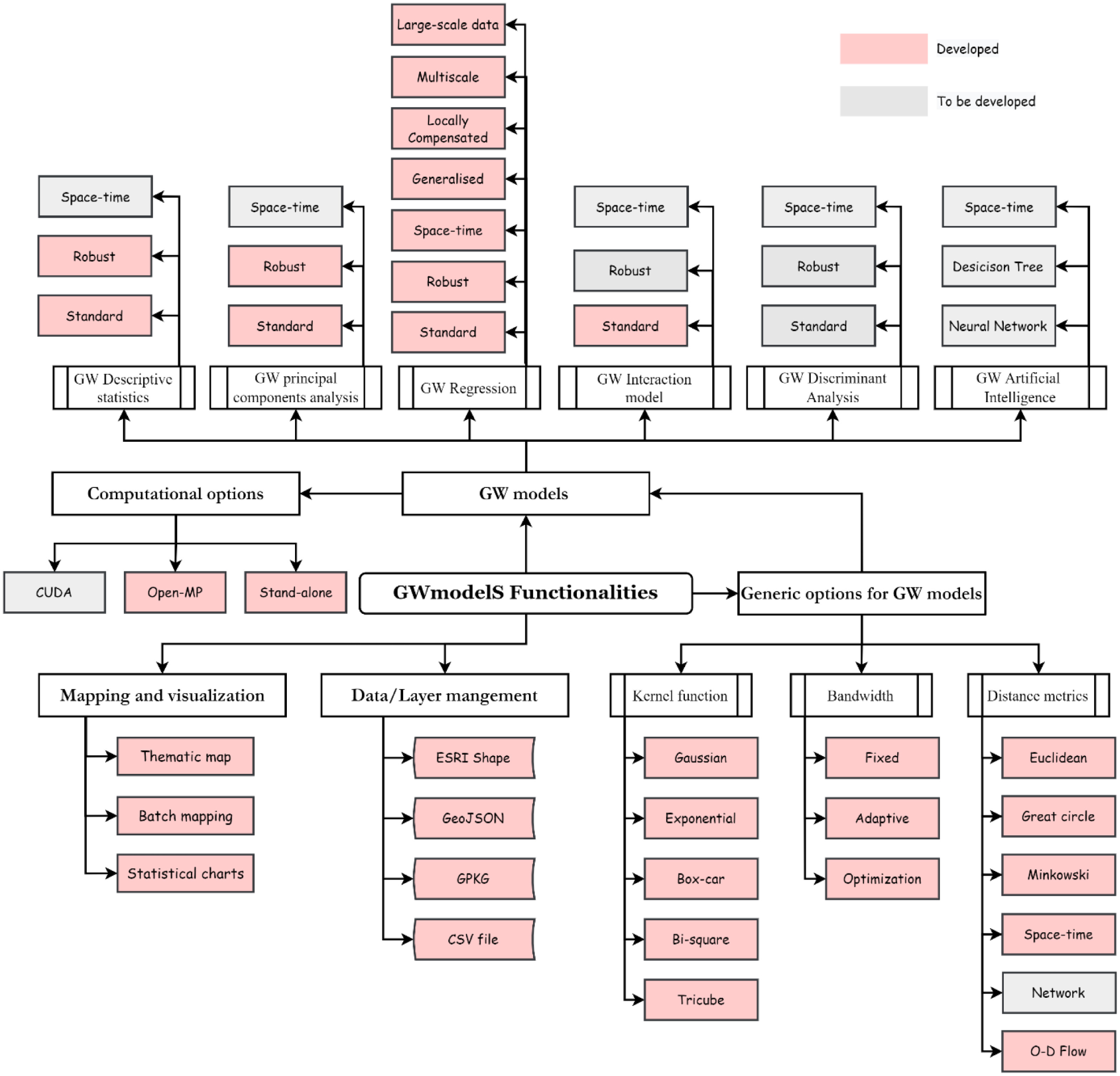
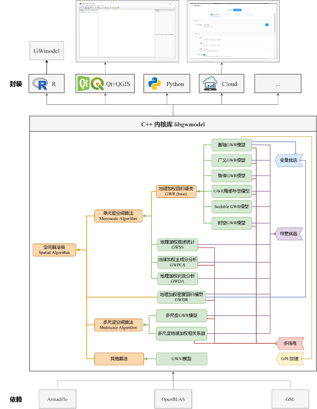
# 软件介绍 GWmodelS 是 GWmodel Lab 研发的一款用于对空间数据进行地理加权建模的综合性空间数据统计分析平台,可以实现多种地理加权分析功能。通过这个软件,用户可以非常方便地打开空间数据并进行地理加权建模分析,并将分析结果制作成专题地图。与 R 语言中的 GWmodel 包相比,提供了 GWmodel 包中的所有主要功能,具有可视化的用户界面,算法执行效率也更高,可以帮助空间数据研究者对数据进行快速分析。  该软件目前可以在 GWmodel Lab 实验室主页上进行下载,请访问下面的链接: [GWmodelS 下载地址](http://gwmodel.whu.edu.cn/gwmodels/#/gwmodels/software) 选择相应的版本即可。 # 软件架构 该软件基于 Qt 和 QGIS 进行界面开发, 使用 Armadillo 和 GSL 科学计算库进行算法的实现。  下面这张图展示了软件中所有算法及相应功能。红色框中的功能已经在当前版本的软件中实现了,灰色框是已经规划好将在未来版本中实现的功能。  # 使用方法 关于软件的使用方法,请参考下面这个视频。 <div class="ratio" style="--bs-aspect-ratio: 62.5%;"><iframe src="https://player.bilibili.com/player.html?aid=343604015&bvid=BV1d94y1Q79q&cid=778100615&page=1" scrolling="no" border="0" frameborder="no" framespacing="0" allowfullscreen="true"> </iframe></div> 我们往期也有很多相关文章,介绍了软件的用法。 - [GWmodelS软件主界面基础功能](https://mp.weixin.qq.com/s?__biz=MzU2NDc5MTQ0MA==&mid=2247484055&idx=2&sn=7ecbfa08ab9535796cec6d017bff4cfe&scene=21#wechat_redirect) - [GWmodelS用户手册之空间数据基础操作(一)](https://mp.weixin.qq.com/s?__biz=MzU2NDc5MTQ0MA==&mid=2247484208&idx=1&sn=8881922696ac236d04edd3f4041e45e4&scene=21#wechat_redirect) - [GWmodelS用户手册之空间数据基础操作(二)](https://mp.weixin.qq.com/s?__biz=MzU2NDc5MTQ0MA==&mid=2247484423&idx=1&sn=aad1132dd9a7a02566aa752e6df4cec0&scene=21#wechat_redirect) - [GWmodelS用户手册之制图功能](https://mp.weixin.qq.com/s?__biz=MzU2NDc5MTQ0MA==&mid=2247484424&idx=1&sn=64a6c258c9e8a1fd1f6d940c6fa9c01e&scene=21#wechat_redirect) - [GWmodelS 用户手册之GWR功能](https://mp.weixin.qq.com/s?__biz=MzU2NDc5MTQ0MA==&mid=2247484425&idx=1&sn=ee1aa2a219bab2e836224b70642a6d67&scene=21#wechat_redirect) - [GWmodelS用户手册之Multiscale GWR功能](https://mp.weixin.qq.com/s?__biz=MzU2NDc5MTQ0MA==&mid=2247484436&idx=1&sn=781bad64746ddafad785bad3a6284f60&scene=21#wechat_redirect) - [GWmodelS用户手册之GWPCA功能](https://mp.weixin.qq.com/s?__biz=MzU2NDc5MTQ0MA==&mid=2247484437&idx=1&sn=64e89828e094b23056d2b2c00a27aafd&scene=21#wechat_redirect) - [GWmodelS用户手册之GWSS功能](https://mp.weixin.qq.com/s?__biz=MzU2NDc5MTQ0MA==&mid=2247484534&idx=1&sn=518ff67bd5afda3f10703e404452f871&scene=21#wechat_redirect) # 未来规划 未来我们将继续深耕地理加权算法的软件实现,根据“以内核库为中心,发展多种用户交互方式”的思路,构建多种多样的地理加权建模软件,以更好地帮助更多科研人员便捷、快速、高效地进行地理加权建模研究。  > **温馨提示** > > 如果您在科研中使用了我们的软件,请在合适位置引用该文章哦: > Lu, B., Hu, Y., Yang, D., Liu, Y., Liao, L., Yin, Z., Xia, T., Dong, Z., Harris, P., Brunsdon, C., Comber, L., Dong, G., 2023. GWmodelS: A software for geographically weighted models. SoftwareX 21, 101291. https://doi.org/10.1016/j.softx.2022.101291 >
感谢您的阅读。本网站「地与码之间」对本文保留所有权利。